学校首页
English Version
学院概况
学院简介
现任领导
机构设置
师资队伍
教师队伍
人才工程
人才招聘
本科生教育
专业设置
培养方案
教改工程
教学改革与成果
出版教材
实验室建设
本科招生
本科教育教学审核评估
教务信息
实习实践相关文件
研究生教育
导师介绍
硕士培养
博士培养
研究生获奖
科学研究
科研平台
科研方向
科研团队
科研成果
科研动态
拔尖培养
腾讯云实验班
奇安信英才班
方班实验班
党群工作
组织结构
党建动态
理论学习
课程思政
工会工作
师德师风建设
学生工作
教育管理
招生就业
团学工作
双创工作
资助管理
校友工作
规章制度
党政事务
师资队伍
人才培养
科学研究
学生工作
实验室与设备管理
当前位置:
首页
学生工作
教育管理
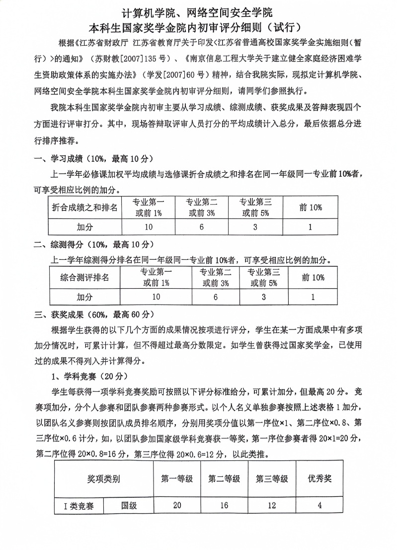
世界杯(中国)、网络空间安全学院 本科生国家奖学金院内初审评分细则(试行)
发布者:杨敏敏
发布时间:2023-09-21
浏览次数:
1149
乐竞体育·(中国)官方网站
|
世界杯体彩-世界杯(中国)
|
龙8在线登录官网-龙8(中国)
|
乐竞官网-乐竞(中国)一站式体育服务官方网站
|
乐竞在线注册-乐竞(中国)
|
乐竞体育(中国)官方网站-LEJING SPORTS
|
乐竞在线注册-乐竞(中国)
|
K云体育官方入口 - 顶级在线体育平台
|